张自然:中医药产业投资并购现状及发展趋势

世界中医药学会联合会中药药剂专业委员会副会长张自然 陈计智/摄
在第七届中国中医药发展大会分论坛“中医药资源保护与产业创新论坛暨中国中药协会艾草专业委员成立大会”上,世界中医药学会联合会中药药剂专业委员会副会长张自然做了题为《中医药产业投资并购现状及发展趋势》的报告。以下为其演讲摘要——
一、中医药产业发展现状
中药饮片增速领先医药行业;中成药规模增速下降;登陆资本市场成为中药企业竞相争取的目标。
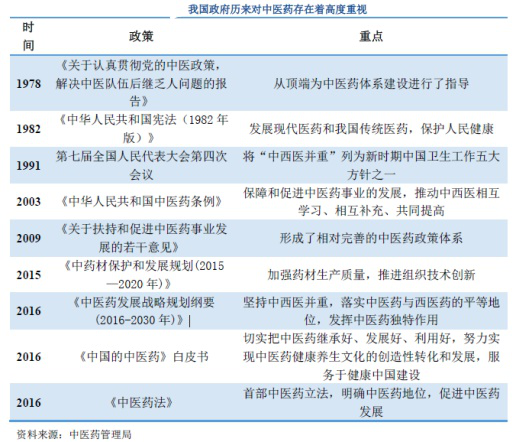
二、中医药产业政策环境
国家大力支持中医药事业的发展

三、中医药产业投资并购现状
2016年,中药领域股权投资案例数位居医药行业前三,中药领域股权投资金额位居医药行业第一,中药领域股权投资平均投资额位居医药行业第一。截至2016年12月31日,中国的医药上市公司AB股总市值排行榜出炉,中成药行业在前十强中占有50%的比重。
近年来,中药领域年均并购案例数超过10个。2016年,中药领域IPO数位居医药行业第一,中药领域IPO融资额位居医药行业第一,这一年有7家中药企业成功上市。近年来,中药创新企业投资活跃。
四、中医药产业投资机会
根据《中药材保护和发展规划(2015—2020年)》数据显示,中药材领域投资方兴未艾,中药材生产基地建设专项,中药饮片市场规模将持续增长。
中药饮片具有不取消加成、不统一招标、不计算药占比、纳入基本药物和医保目录等特殊政策优势。
特殊政策助力中药饮片产业超常发展,主要表现在:三重政策促进中药饮片2017年增长超过19%;预计降低药占比政策将导致总药品费用减少1869亿,试点城市药品费用减少1289亿;中药饮片市场规模预计2017年2330亿,2018年2734亿。
中药配方颗粒成为细分领域的黑马,6家国家级试点,独霸配方颗粒市场,中国中药已经成为配方颗粒领域一哥。全国已有中药配方颗粒各级试点企业35家。
中成药新药审批迎来政策利好,即“古代经典名方”免“临床”。国家中医药管理局办公室发布了关于对“古代经典名方目录制定的遴选范围和遴选原则”征求意见的通知。
新版医保目录显示,中药入围数量超过历史。
中药营销渠道下沉,零售药店中药增速高于化药,而基层医院是中成药的天地。
中医药十三五规划已经明确了中医药产业发展的硬指标。
中医诊所由“审批”变为“备案”,开展中医诊疗服务的上市公司包括同仁堂、浙江震元、红日药业、太龙药业等等。深圳成为中医馆投资的热土。中医馆的投资多来源于社会力量,且随着中医法的正式施行,这种势头将更加明显。
中药保健品前景可期:2009-2012注册中药类保健食品的组成分布显示:以中药为主为组方的占53%,以纯中药为组方的占据32%,以少量中药为组方占15%。
中医药文化的杰出代表:中华老字号。商务部公布的两批“中华老字号”企业,共122家,省份占比前三依次为广东、浙江、上海,分别占比为14%,12%,10%。已上市的“中华老字号”中,云南白药、上海医药、同仁堂三家分别占据市值前三名。
(责任编辑:杨镝霏)